【汇总】2024届19个省市美术联考真题!

2023-12-06 0 699
01
浙江联考考题

素描

素描考题内容:四分之三半侧女青年
素描满分:100分(8:30-11:30)
考试时长:3小时
试卷纸:8开素描纸
作画工具:限铅笔或炭笔

【汇总】2024届19个省市美术联考真题!


色彩

色彩考题内容:静物组合,根据黑白照片画色彩画,包含罐子、肉、白菜、萝卜等静物,横构图,暖色调。
色彩满分:100分
考试时长:3小时
作画工具:限用水粉或水彩画颜料。

【汇总】2024届19个省市美术联考真题!
(类似静物组合,不是考题)

速写

速写考题内容:根据图片创作一幅公交车站候车室场景。
速写满分:100分
考试时长:120分钟(13:30-15:30)

【汇总】2024届19个省市美术联考真题!

02
四川联考真题

素描

素描考题内容:静物素描
素描满分:100分
考试时长:3小时试卷纸:8开素描纸
作画工具:限铅笔或炭笔
【汇总】2024届19个省市美术联考真题!
色彩

色彩考题内容:静物写生
色彩满分:100分
考试时长:180分钟
作画工具:限用水粉或水彩画颜料。

【汇总】2024届19个省市美术联考真题!

速写

速写考题内容:根据对图片文字的理解,选取中学生集体活动中体现团结的情景,默画一幅为《集体的力量》速写作品。
速写满分:100分
考试时长:120分钟

【汇总】2024届19个省市美术联考真题!

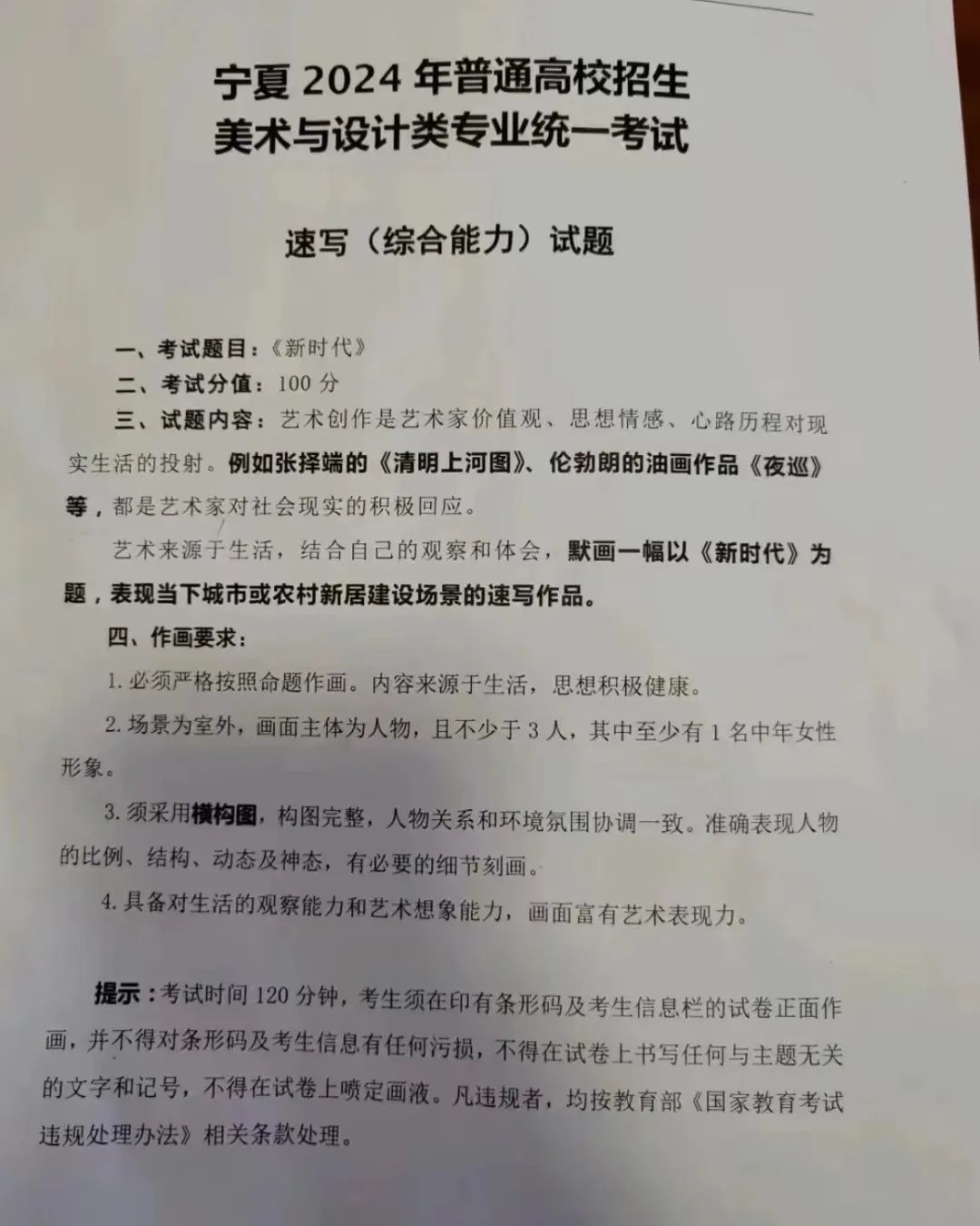
03
宁夏联考考题

素描

素描考题内容:四分之三侧男中年
素描满分:100分(8:30-11:30)
考试时长:3小时
试卷纸:8开素描纸
作画工具:限铅笔或炭笔

【汇总】2024届19个省市美术联考真题!

色彩

色彩考题内容:黑白照片,水泥地板上,一个调色盘上面有六罐油画颜料(拥挤),右边有一张卫生纸,卫生纸上有四根笔,90度垂直俯视图,不让改构图物体。
色彩满分:100分
考试时长:3小时
作画工具:限用水粉或水彩画颜料。


【汇总】2024届19个省市美术联考真题!

速写

速写考题内容:如下图
速写满分:100分
考试时长:120分钟

【汇总】2024届19个省市美术联考真题!

04
河北联考考题

素描

素描考题内容:男中年头像
素描满分:100分
考试时长:3小时
试卷纸:8开素描纸
作画工具:限铅笔或炭笔

【汇总】2024届19个省市美术联考真题!

色彩

色彩考题内容:静物照片模拟写生。三个瓷罐,三个桃,一个柠檬,一个火龙果,一串葡萄,一个菜花,一个杯子装有橙色饮料,一个青色的圆盘,衬布偏黄,偏褐色的。
色彩满分:100分
考试时长:3小时
作画工具:限用水粉或水彩画颜料。
【汇总】2024届19个省市美术联考真题!

速写

速写考题内容:根据《群仙集祝图》改改编成(画材店)七人以上买画材的人
速写满分:100分
考试时长:120分钟
【汇总】2024届19个省市美术联考真题!

05
北京联考考题

素描

素描考题内容:四分之三侧面女中年,露牙。
素描满分:100分
考试时长:3小时
试卷纸:8开素描纸
作画工具:限铅笔或炭笔

色彩

色彩考题内容:照片写生
色彩满分:100分
考试时长:3小时
作画工具:限用水粉或水彩画颜料。

【汇总】2024届19个省市美术联考真题!

速写

速写考题内容:根据何家英老师的作品《秋冥》画一幅创作速写,最少画2个人。两个穿着运动服、拿着相机、背着包的女性,以春天为主题创作,要求上半部分圆形构图。
速写满分:100分
考试时长:120分钟

【汇总】2024届19个省市美术联考真题!

06
吉林联考考题

素描

素描考题内容:静物
素描满分:100分(8:30-11:30)
考试时长:3小时
试卷纸:8开素描纸
作画工具:限铅笔或炭笔

【汇总】2024届19个省市美术联考真题!

色彩

色彩考题内容:静物组合,根据黑白照片画色彩画,包含罐子、肉、白菜、萝卜等静物,横构图,暖色调。
色彩满分:100分
考试时长:3小时
作画工具:限用水粉或水彩画颜料。

【汇总】2024届19个省市美术联考真题!

速写

速写考题内容:根据军民一家亲二创一幅题为《节日》的速写作品。
速写满分:100分
考试时长:120分钟

【汇总】2024届19个省市美术联考真题!

07
陕西联考考题

素描

素描考题内容:正面男性中年
素描满分:100分(8:30-11:30)
考试时长:3小时
试卷纸:8开素描纸
作画工具:限铅笔或炭笔

【汇总】2024届19个省市美术联考真题!

色彩

色彩考题内容:照片写生(椅子与灰衬布可选择局部构图)
色彩满分:100分
考试时长:3小时
作画工具:限用水粉或水彩画颜料。

【汇总】2024届19个省市美术联考真题!

速写

速写考题内容:默写《旅程》,不少于3人。画面中要求有:树、交通工具、建筑、行李。
速写满分:100分
考试时长:120分钟(8:30-11:30)

08
江苏联考考题

素描

素描考题内容:男青年头像
素描满分:100分
考试时长:3小时试卷纸:8开素描纸
作画工具:限铅笔或炭笔
【汇总】2024届19个省市美术联考真题!

色彩

色彩考题内容:静物组合。
色彩满分:100分
考试时长:180分钟
作画工具:限用水粉或水彩画颜料。

【汇总】2024届19个省市美术联考真题!

速写

速写考题内容:根据作品《意外归来》置换,画一张新版本的《收工回家》。
速写满分:100分
考试时长:120分钟
【汇总】2024届19个省市美术联考真题!

09
湖北联考考题

素描

素描考题内容:二分之一侧女青年
素描满分:100分(8:30-11:30)
考试时长:3小时
试卷纸:8开素描纸
作画工具:限铅笔或炭笔
【汇总】2024届19个省市美术联考真题!

色彩

色彩考题内容:照片写生(玻璃杯,酒瓶,一盘辣椒,鸟,两块衬布)。
色彩满分:100分
考试时长:3小时
作画工具:限用水粉或水彩画颜料。

【汇总】2024届19个省市美术联考真题!

速写

速写考题内容:根据《击鼓说唱佣》的造型特点,创造一幅以《快乐生活》为主题的场景画,以线条为主,色调为辅,人物不少于3人。(不能上色)
速写满分:100分
考试时长:120分钟

【汇总】2024届19个省市美术联考真题!

10
重庆联考考题

素描

素描考题内容:青年,面部朝左,戴眼镜。(彩色照片)
素描满分:100分
考试时长:3小时
试卷纸:8开素描纸
作画工具:限铅笔或炭笔

色彩

色彩考题内容:静物组合,黄色调、开了盒的茶叶盒、一个足部石膏模型、一个水杯、一个白色盘子、一个苹果、两个橘子、一把水果刀,两块不同颜色的衬布。
色彩满分:100分
考试时长:180分钟
作画工具:限用水粉或水彩画颜料。

速写

速写考题内容:根据丰子恺的绘画作品《万般滋味,皆是生活》,创作《转角遇见》,要求4人组合。
速写满分:100分
考试时长:120分钟

【汇总】2024届19个省市美术联考真题!

11
贵州联考考题

素描
素描考题内容:石膏像
素描满分:100分(8:30-11:30)
考试时长:3小时
试卷纸:8开素描纸
作画工具:限铅笔或炭笔


【汇总】2024届19个省市美术联考真题!

色彩

色彩考题内容:静物。根据考题给的黑白照片,画一幅色彩画。静物有罐子、盘子、梨、橘子、香蕉、葡萄、半个苹果等。
色彩满分:100分
考试时长:3小时
作画工具:限用水粉或水彩画颜料。


【汇总】2024届19个省市美术联考真题!

速写

速写考题内容:考题要求是根据名画《蒙娜丽莎》创作出一幅关于《大家庭》的场景速写,3人以上。
速写满分:100分
考试时长:120分钟


【汇总】2024届19个省市美术联考真题!

12
黑龙江联考考题

素描

素描考题内容:四分之三侧男中年
素描满分:100分(8:30-11:30)
考试时长:3小时
试卷纸:8开素描纸
作画工具:限铅笔或炭笔

【汇总】2024届19个省市美术联考真题!

色彩

色彩考题内容:照片写生(不得换角度,不得增加减少考试内容)
色彩满分:100分
考试时长:3小时
作画工具:限用水粉或水彩画颜料。

【汇总】2024届19个省市美术联考真题!

速写

速写考题内容:纯文字默写,《出行》
速写满分:100分
考试时长:120分钟

13
内蒙古联考考题

素描

素描考题内容:女中年头像,照片模拟写生。有点像男的,短发,半侧面,45度仰视。
素描满分:100分
考试时长:3小时
试卷纸:8开素描纸
作画工具:限铅笔或炭笔

色彩

色彩考题内容:《小镇》根据考题给的黑白照片,画一幅风景画。
色彩满分:100分
考试时长:3小时
作画工具:限用水粉或水彩画颜料。

【汇总】2024届19个省市美术联考真题!

速写

速写考题内容:考题是根据《帮助群众修理纺车》为题,画一幅以《故事会》为主题的场景速写,注意需要以木版画的形式创作,审题非常重要,木版画这种绘画方式和参考图是一致的。
速写满分:100分
考试时长:120分钟

【汇总】2024届19个省市美术联考真题!

14
广东联考考题

素描
素描考题内容:石膏像
素描满分:100分(8:30-11:30)
考试时长:3小时
试卷纸:8开素描纸
作画工具:限铅笔或炭笔

【汇总】2024届19个省市美术联考真题!

色彩

色彩考题内容:照片写生(帆船一个,摊开的书,深色衬布一块,浅色桌面,水果若干)。
色彩满分:100分
考试时长:3小时
作画工具:限用水粉或水彩画颜料。

【汇总】2024届19个省市美术联考真题!
(仅供参考)参考范画

速写

速写考题内容:师傅在坐着给唐三彩上釉,有人在拍摄,画面里面不少于4人
速写满分:100分
考试时长:120分钟

【汇总】2024届19个省市美术联考真题!

15
天津联考考题

素描

四分之三男老年,戴眼镜,黑白头发都有,前后黑板四张二开挂像模拟写生。

色彩

色彩考题内容:静物默写。一个书包,一瓶可乐,三本书,三个苹果,玻璃杯,两只画(毛)笔,一块白衬布,一块暖灰色衬布。
色彩满分:100分
考试时长:3小时
作画工具:限用水粉或水彩画颜料。

【汇总】2024届19个省市美术联考真题!
参考类似范画

速写

速写考题内容:根据《雅典学院》作品,创作一幅主题为《周末时光》的三人速写。
速写满分:100分
考试时长:120分钟(8:30-11:30)

【汇总】2024届19个省市美术联考真题!

16
江西联考考题

素描

素描考题内容:正面男中年
素描满分:100分(8:30-11:30)
考试时长:3小时
试卷纸:8开素描纸
作画工具:限铅笔或炭笔

【汇总】2024届19个省市美术联考真题!

色彩

色彩考题内容:静物组合,罐子、西红柿、胡萝卜、土豆,还有几样其他东西,任选四样,自由构图。
色彩满分:100分
考试时长:3小时
作画工具:限用水粉或水彩画颜料。

【汇总】2024届19个省市美术联考真题!

速写

速写考题内容:《快递员》,需要增加交通工具,必须是室外场景,不少于三人。
速写满分:100分
考试时长:120分钟

【汇总】2024届19个省市美术联考真题!

17
湖南联考考题

素描

素描考题内容:女青年头像,围巾,带手,手在胸口的围巾上。
素描满分:100分
考试时长:3小时
试卷纸:8开素描纸
作画工具:限铅笔或炭笔

【汇总】2024届19个省市美术联考真题!

色彩

色彩考题内容:一个白瓷瓶、同类色水果。
色彩满分:100分
考试时长:3小时
作画工具:限用水粉或水彩画颜料。

【汇总】2024届19个省市美术联考真题!

速写

速写考题内容:根据《大碗岛的春天》创作一幅题为《踏青》的创作速写,人物不得少于3人。
速写满分:100分
考试时长:120分钟

【汇总】2024届19个省市美术联考真题!

18
辽宁联考考题

素描

素描考题内容:四分之三侧男老年
素描满分:100分(8:30-11:30)
考试时长:3小时
试卷纸:8开素描纸
作画工具:限铅笔或炭笔

【汇总】2024届19个省市美术联考真题!

色彩

色彩考题内容:静物写生
色彩满分:100分
考试时长:180分钟
作画工具:限用水粉或水彩画颜料。
【汇总】2024届19个省市美术联考真题!

速写

速写考题内容:根据作品《父亲》创造一幅《工作间歇》的作品,表现父亲与同事工作间歇的场景,要求5人以上。
速写满分:100分
考试时长:120分钟
【汇总】2024届19个省市美术联考真题!
(仅供参考)

19
广西联考考题

素描

素描考题内容:四分之三侧女中年
素描满分:100分(8:30-11:30)
考试时长:3小时
试卷纸:8开素描纸
作画工具:限铅笔或炭笔

【汇总】2024届19个省市美术联考真题!

色彩

色彩考题内容:静物写生
色彩满分:100分
考试时长:180分钟
作画工具:限用水粉或水彩画颜料。

【汇总】2024届19个省市美术联考真题!

速写

速写考题内容:根据图片素材进行改编为,少先队员秋游,选择其中一个人物为老师不少于3人不多于5人
速写满分:100分
考试时长:120分钟

【汇总】2024届19个省市美术联考真题!

………………………………………………………………………….
素描大师 (ID:smdsArt) ,转载请注明。

………………………………………………………………………….
*声明:素材来源于网络,仅学习分享,版权归原作者所有,侵删

收藏 (0) 打赏

感谢您的支持,我会继续努力的!

打开微信/支付宝扫一扫,即可进行扫码打赏哦,分享从这里开始,精彩与您同在
点赞 (0)

美术联考网 精品素描欣赏 【汇总】2024届19个省市美术联考真题! https://www.mslk.com.cn/archives/136280.html

相关文章